跨境美妆岁月静好的现状要被打破了。”
“终于一视同仁了。”
“早就该管跨境美妆了,只对境内化妆品管得严,太不公平了。”
在新规带给境内化妆品企业巨大压力时,监管相对宽松的跨境美妆让不少企业直呼“不公平”。
但近期,一场平台培训会打破了跨境美妆商家的“特殊待遇”。
一、天猫国际要求跨境美妆整改功效宣传
4月初,有一行业相关人士向聚美丽透露,天猫国际对平台内跨境美妆商家进行了一场特殊的培训会。据介绍,这场培训会的主题是平台方要求商家限期整改美妆产品的功效宣称。“平台方要求,跨境电商渠道的美妆产品对功效的宣传,执行标准和国内一般贸易一样。”某欧美小众品牌跨境负责人Aleksey说道。
Aleksey向聚美丽具体解释道:“平台要求,之后跨境美妆在页面上的宣传,要符合国内的广告法及相关法规的规定,做到与一般贸易一致。平台要求产品宣传必须与产品的包装和说明书保持一致,超出这些描述范围的宣称必须提供对应资质证明材料。”
“如果没有在期限内完成整改,平台会给予商家2次机会,第3次还不整改的,平台将直接下架、删除商品链接。”他补充道。
对于这一消息,不少行业人士表示,“听说过这件事”,但由于目前还没有收到平台侧的正式通知文件,因此还在观望中。
“会先对涉及敏感宣称的词汇处理掉,以防万一。但是后续怎么做还是要看平台的正式公告。”某法国小众品牌跨境负责人说道。
还有一些跨境美妆品牌代理商认为,平台的整改措施对于他们并不会有多大的影响。“其他公司我们不清楚,我们一直是严格按照国内法律法规来做的。因为只是销售主体不同,但监管体系是一样的。”一位品牌代理商说道。
聚美丽记者观察到,欧玛油橄榄精华、Cosmetic希妍萃橄榄积雪草精华等产品都纷纷去掉了此前使用的“抗炎”这一宣称,改用“舒缓”“退红”等宣称;城野医生也下架了EGF相关产品,目前仅一些C店及代购店铺还在少量售卖相关产品。值得注意的是,这些店铺对产品瓶身上的“EGF”标识做了打码处理。
△产品包装上EGF标签被打码处理
种种迹象似乎都在表明,平台要开始紧抓跨境美妆的宣称问题了。
不过,比起相对平静的跨境美妆品牌和代理商,这一消息似乎更让国内化妆品品牌及企业“激动”。“终于开始管跨境美妆了。之前新规从备案注册、包装标签到原料成分、功效宣称都对境内品牌和企业进行规范。但是跨境美妆产品却不在监管范围内,依旧做着很多法规不允许的内容。这对老老实实按新规做事的境内化妆品品牌来说,太不公平了!”某国产新锐美妆品牌负责人说道。
而这种“抱怨”主要是因为比起国内一般贸易化妆品,跨境美妆的市场环境相对自由。
二、自由但混沌的跨境电商
作为全球第二大的美妆市场,中国化妆品市场一直是外资品牌布局的重点。
比起传统外贸和进口贸易模式,跨境电商的流程更加简便,运营成本低、税率低,同时享受着政策的红利。2021年12月,海关总署发布公告,决定取消进口化妆品境内收货人备案事项,这意味着给跨境电商又开了一道闸门。
同时电商平台也会为海外小众品牌在营销、供应链优化等方面给予更多的资源和扶持政策。例如京东国际为跨境电商商家提供物流补贴和流量倾斜,对于入仓的商品还会给到广告补贴金;天猫国际推出托管式开店服务,为海外中小品牌搭建快速入华通道;抖音电商在多地建设保税仓,并为商家用户配备相关的跨境电商应用。
2022年开年,天猫国际就迎来了一波“开店潮”,欧莱雅、爱茉莉太平洋等美妆巨头旗下的品牌,纷纷在天猫平台开设了海外旗舰店,进一步布局中国市场。其中包括纷纷撤出线下专柜的Hera赫妍、Kate等品牌。
种种“优待”下,跨境电商成为海外小众美妆品牌进入中国市场的新渠道以及跨国企业的新增长点。数据显示,过去一年,5000多个海外新品牌通过天猫国际进入中国市场,其中2000多个中小品牌成功试水中国市场实现月销超10万元。
“国际品牌转战跨境电商,本质上还是线上运行更省钱。线下成本太高了,尤其在疫情影响下,人力、物力的成本都在上升。”新加坡LUXASIA中国区培训经理黄光明说道。
除上述政策倾斜外,跨境美妆还不受国内化妆品备案注册管理办法的约束,相对宽松的监管力度给了跨境美妆较自由的发展空间。
1、宽松监管下的自由
据海关总署2018年发布的《关于跨境电子商务零售进出口商品有关监管事宜的公告》,我国对跨境电商的商品,按照个人自用进境物品监管,不执行有关商品首次进口许可批件、注册或备案要求。
“我国化妆品法规的适用范围是在我国境内生产经营的化妆品,跨境电商渠道严格意义上不在这个范围内。”一位法规专业人士对聚美丽说道,“基于这种情况,跨境美妆无需备案注册。”
黄光明向聚美丽进一步解释道:“跨境美妆属于个人购买行为,产品是不需要有HP的,即无需拥有国内的注册、备案证书,只要符合原产地的上市法规即可。”
而跨境美妆无需执行进口许可批件、注册或备案要求的同时,知情人士还透露,跨境美妆也无需开展功效评价检测,“化妆品的法规对跨境的产品没有特别的要求,功效宣称都无需按国内化妆品技术法规要求来。”黄光明说道。“不过,跨境美妆市场端的宣传仍然受到国内的广告法的制约。”他补充道。
在这种情况下,此前国内电商平台上仍然存在着被国家药监局明确指出不得作为化妆品原料使用的“EGF”“CBD”等产品,其中包括城野医生、John Jeff等比较知名的国际品牌;还有不少跨境美妆产品打着“抗炎”“消炎”等国内禁止使用的宣称。为此,不少业内人士曾对媒体表示无法理解。
△使用“抗炎”宣称的跨境产品
一边是国内化妆品进入严监管时代,国内美妆品牌和企业“焦头烂额”;一边是跨境美妆依旧相对自由,享受着岁月静好的局面。这让很多从业人士感到“不平衡”。
“国内品牌想要上一个新品,除开研发时长,注册备案手续流程,加上现在要求的功效评价,至少要耗费2-3年。但是跨境美妆品牌不受这套规则的制约,新品上市要比国内品牌快很多。而且在成分及宣称上也更加自由,不用一个字一个字地扣违禁词。”某新锐护肤品牌负责人吐槽道。
2、自由之中的乱象
不过,相对宽松的环境、政策利好的优势下,跨境电商模式吸引一批又一批玩家入局的同时,相对的自由也让这一市场相对混沌,走私、假货、偷漏税问题频发。
2020年12月底,海关缉私部门和深圳当地警方联合对涉嫌通过跨境电商平台走私的团伙开展集中打击行动,对华强北曼哈美妆交易中心等多个商场内的涉嫌走私店铺进行查缉。经查,犯罪团伙涉嫌走私货物价值超6亿元。
据东方财富网报道,华强北美妆走私产业链是通过以跨境电商之名造假通关实现的,并且还会将“水货”混杂“假货”流向市场。“真货卖到一二线城市或专业美妆市场,假货卖到三四线城市或个人美妆店”成为华强北走私货品的“潜规则”。据海关总署消息,2020年立案侦办跨境电商渠道走私犯罪案件79起,案值104.9亿元。
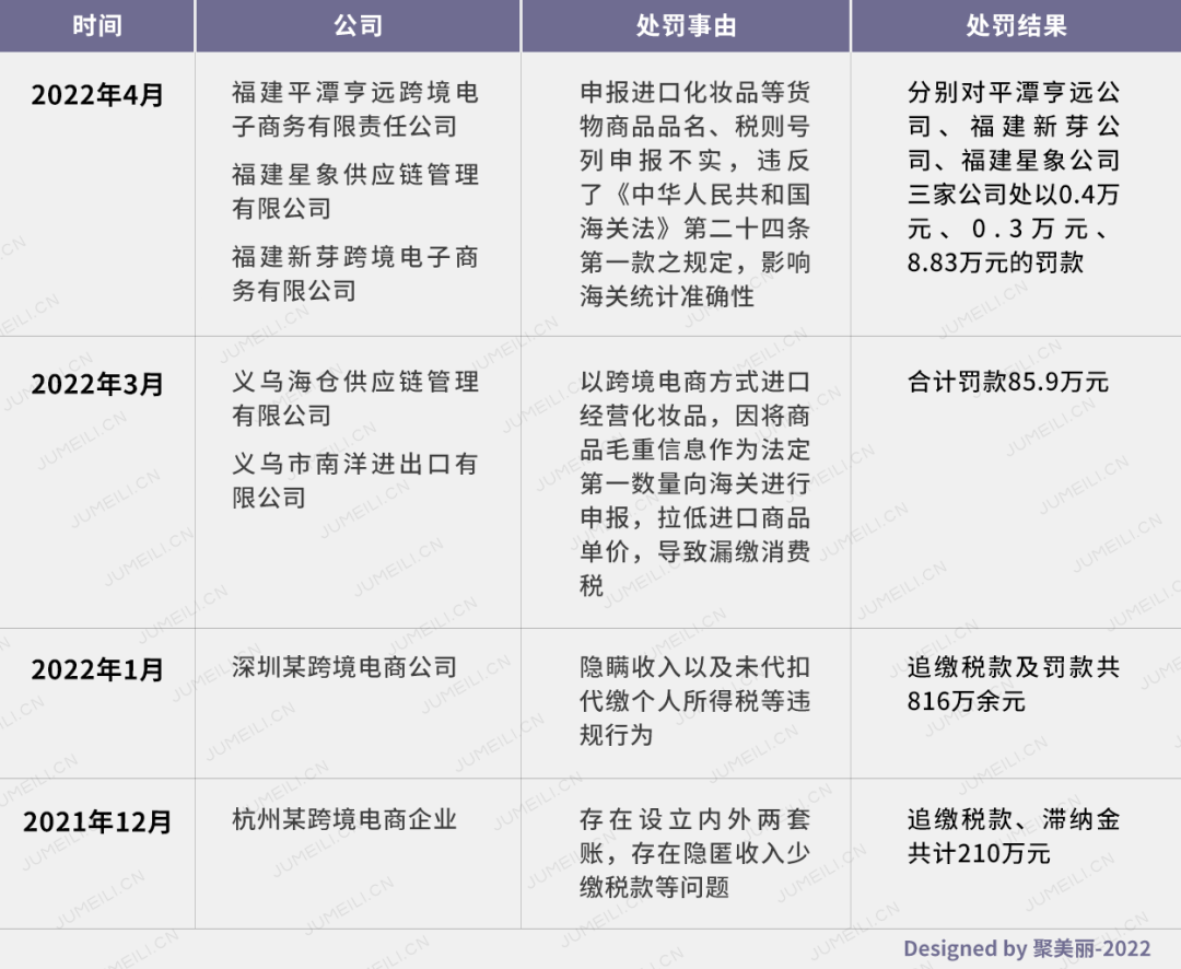
而走私这些不正当的市场流通渠道,也使得跨境电商存在偷漏税的税务问题。近日,义乌两家企业以跨境电商方式进口化妆品,因漏缴消费税被合计罚款85.9万元。
“有的人还会把国内不知名美妆产品包装成海外小众品牌,利用跨境电商渠道‘镀金’,出去逛一圈回来就是小众高级美妆了。”代理欧美小众品牌的Amma透露道,“跨境电商还处在淘金热,有些人并不在乎这个市场到底怎么样,只管赚钱而已。等这个风口过去了,他们就揣着钱又跑去下一个赛道捞金了。”
三、监管收紧,跨境美妆的春天快结束了
“国家发展跨境电商,给到一定的政策倾斜和监管豁免,这属于国家贸易战略。境内化妆品品牌和企业想要同等对待不太现实。但是海关和市场监管部门一起加强抽检力度,适当提高跨境化妆品准入门槛还是很有必要的。”某行业人士说道。
事实上,不仅平台侧开始收紧跨境产品的宣称问题,国家对于跨境电商的监管也逐渐进场。
1、实施质量安全风险检测
《关于跨境电子商务零售进出口商品有关监管事宜的公告》规定,“为防范进出口商品质量安全风险,海关对跨境电子商务零售进口商品实施质量安全风险监测,责令相关企业对不合格或存在质量安全问题的商品采取风险消减措施,对尚未销售的按货物实施监管,并依法追究相关经营主体责任;对监测发现的质量安全高风险商品发布风险警示并采取相应管控措施。”
3月14日,义乌海关集中销毁一批不合格跨境进口商品,主要是儿童牙膏、幼儿洗发水等母婴用品。义乌海关表示,围绕母婴用品、美妆产品和保健品等跨境电商零售进口主营品类,有针对性地对安全座椅、奶瓶、食品和化妆品等重点商品开展风险监测工作,严防不符合我国产品质量安全、卫生标准的商品流入国内消费市场。
同时,知情人士透露,国内法规不允许的原料成分或将也被纳入监管范畴。“类似CBD成分的新产品已经无法在海关那边备案了。”Aleksey说道,“现在海关会审查产品的配方原料,看看有没有国内禁止的成分。”
““未来肯定会抓跨境电商这一块的监管,现在还缺少明确的法规来执行。”黄光明说道。
2、跨境电商广告纳入合规化监管
去年11月26日,市场监管总局公布《互联网广告管理办法(公开征求意见稿)》,为期一个月向社会公开征求意见。《办法》意见稿指出,“在境内无代表处或者分支机构的境外广告主,通过跨境电商平台发布或者委托发布跨境电商零售进口商品广告的,广告主应当书面委托一家为其向海关提供申报、支付、物流、仓储等信息的境内市场主体承担广告主责任。”这意味着跨境电商广告将被纳入境内监管体系。
在《办法》意见稿发布前,跨境电商零售进口产品原则上适用《广告法》及相关规定,但在不危害中国社会公共利益的基础上,质量、安全、卫生、环保、标识等标准或技术规范可以适用原产地的要求。
而《办法》意见稿中这一修订,或将意味着未来将收回此前对于跨境电商广告上的豁免。
3、查税潮来袭
随着薇娅、雪梨等头部主播爆发偷漏税事件,全行业、多层次的电商补税,已是不可逆的趋势。对于电商补税,目前很多人的关注焦点更多集中在直播领域,特别是头部主播补税方面。但实际上,这次查税的范围并不止于头部主播,而是整个电商行业。
跨境电商作为近两年蓬勃发展的行业之一,也逐渐成为重点监管对象,今年更是陆续查出了多家跨境电商公司存在偷税漏税情况。

△部分偷漏税案例
不可忽视的是,整个跨境电商行业的大环境已经行至一个分水岭。去年亚马逊封号潮、今年PayPal冻结、划扣通拓科技资金已经向国内跨境电商商家们传递出一个信号,跨境电商必须踏上合规之路。
“要在中国把品牌做好,最后还是需要迎合国内的法规。”黄光明说道。跨境电商行业相对粗放和草莽仅是早期谋取发展下的一时豁免,随着行业和市场逐渐庞大,秩序化和规范化一定会被提上日程。在政策利好和电商快速发展的时代背景下,跨境电商未来还有很长的红利期。
但随着监管落座,跨境美妆自由、肆意的春天,似乎马上就要过去了。


