【环球网财经讯】继2月兴业银行部分子公司、分行负责人买入公司股票后,近期该行又获第一大股东增持。
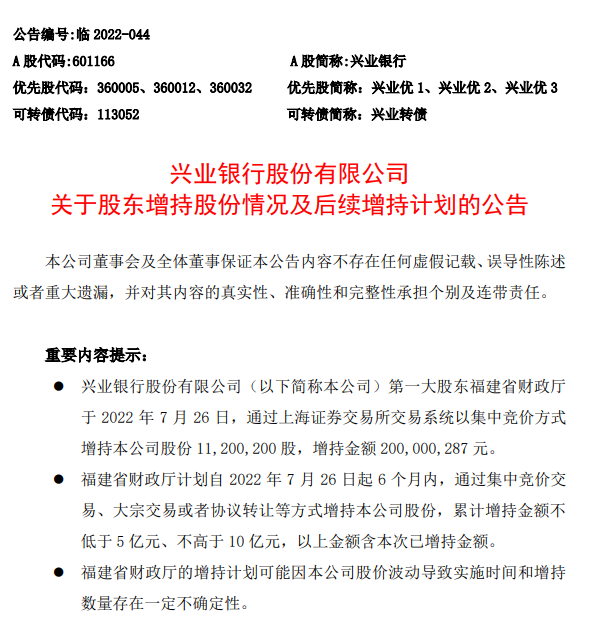
7月26日晚,兴业银行发布关于股东增持股份情况及后续增持计划的公告,称公司第一大股东福建省财政厅于7月26日,通过上海证券交易所交易系统以集中竞价方式增持公司股份1120.02万股,增持金额超2亿元。

此外,公告显示,福建省财政厅计划自7月26日起6个月内,通过集中竞价交易、大宗交易或者协议转让等方式增持本公司股份,累计增持金额不低于5亿元、不高于10亿元,以上金额含本次已增持金额。
据公告,本次增持后,截至7月26日,福建省财政厅持有公司股份3,926,381,239 股,占公司总股本的18.90%。
值得注意的是,今年3月21日,兴业银行曾发布公告称,公司已收到《福建省人民政府关于兴业银行股权无偿划转事项的批复》(闽政文〔2022〕137 号,以下简称(闽政文〔2022〕137 号文件),同意福建省财政厅持有的该公司普通股股份3,511,918,625股(占本公司总股本的 16.91%)按程序无偿划转至福建省金融投资有限责任公司(以下简称福建金投)。
最新公告显示,此次股权划转事项尚需经过中国银行保险监督管理委员会关于本次股权划转事项所涉及股东资格的审批、上海证券交易所合规性确认,并在中国证券登记结算有限责任公司上海分公司办理过户登记等手续。


