健康成都官微消息,4月1日,成都市新增本土确诊病例1例(系省外来蓉人员),新增境外输入确诊病例22例(其中20例系既往通报的无症状感染者订正),新增出院12例。无新增本土无症状感染者,新增境外输入无症状感染者13例,3例无症状感染者解除集中隔离医学观察。
截至4月1日24时,成都市累计报告确诊病例1361例(其中境外输入1133例),累计出院1241例,死亡3例,其余117例确诊病例正在定点医院隔离治疗。全市现有101例无症状感染者(其中境外输入98例)正在接受集中隔离医学观察。
新增本土确诊病例1例,系省外来蓉人员
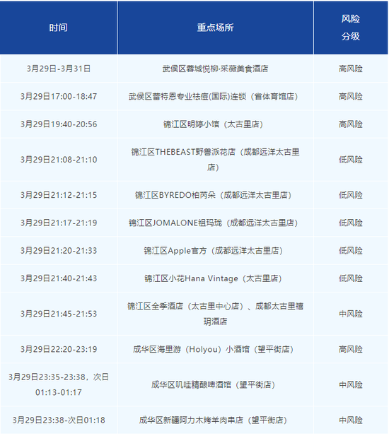
确诊病例:暂住成都市武侯区蓉城悦柳·采薇美食酒店。于3月29日自外省来蓉。4月1日核酸检测阳性,诊断为新冠肺炎确诊病例,现已转运至定点医院隔离治疗。其来蓉后活动轨迹公布如下,请与下列轨迹有重叠的市民立即向社区和单位(或居住的酒店)报备,并尽快接受核酸检测。

风险场所相关人员(除密切接触者和次密切接触者外)排查管理要求:
1、高风险点位人员:
居家或集中隔离7天(不满足居家隔离条件的,需集中隔离),第1、3、5、7天各开展1次核酸检测。
2、中风险点位人员:
居家健康监测7天,第1、3、7天各开展1次核酸检测。
3、低风险点位人员:
尽快完成1次核酸检测,开展7天健康监测。
收到12320健康提示短信的市民,请按照短信要求做好社区报备和核酸检测。
新增境外输入确诊病例22例
确诊病例1-20:均为既往通报的无症状感染者转确诊。
确诊病例21:中国籍,从加拿大出发,于3月31飞抵成都入境。
确诊病例22:中国籍,从加拿大出发,于3月31飞抵成都入境。
新增境外输入无症状感染者13例
无症状感染者1:中国香港籍,从中国香港出发,于3月27飞抵成都入境。
无症状感染者2:中国香港籍,从中国香港出发,于3月27飞抵成都入境。
无症状感染者3:中国香港籍,从中国香港出发,于3月28飞抵成都入境。
无症状感染者4:中国籍,从中国香港出发,于3月28飞抵成都入境。
无症状感染者5:中国籍,从中国香港出发,于3月30飞抵成都入境。
无症状感染者6:中国香港籍,从中国香港出发,于3月30飞抵成都入境。
无症状感染者7:中国籍,从中国香港出发,于3月30飞抵成都入境。
无症状感染者8:中国香港籍,从中国香港出发,于3月30日飞抵成都入境。
无症状感染者9:中国籍,从英国出发,经新加坡于3月30飞抵成都入境。
无症状感染者10:中国籍,从新加坡出发,于3月30飞抵成都入境。
无症状感染者11:中国籍,从加拿大出发,于3月31飞抵成都入境。
无症状感染者12:中国籍,从加拿大出发,于3月31飞抵成都入境。
无症状感染者13:中国籍,从加拿大出发,于3月31飞抵成都入境。
上述确诊病例及无症状感染者居住的隔离点环境已进行消毒,密接人员均处于隔离观察状态。


