5月24日,汽车股开盘大涨!
A股市场中,中通客车(000957.SZ)8连板,安凯客车(000868.SZ)、长安汽车(000625.SZ)、上汽集团(600104.SH)、长城汽车(601633.SH)、广汽集团(601238.SH)等跟涨;港股汽车股也普涨,长城汽车(02333.HK)、吉利汽车(00175.HK)涨幅一度超过10%,广汽集团(02238.HK)、五菱汽车(00305.HK)纷纷跟涨。
汽车股为何开盘“涨嗨”?5月23日,国务院常务会议上决定,阶段性减征部分乘用车购置税600亿元。另外,汽车央企发放的900亿元货车贷款,要银企联动延期半年还本付息。与此同时,包括山东、广东等地也相继公布了促进汽车消费的相关政策。
多重利好政策刺激下,“嗨”的不只是汽车股,很多人已经萌生了买车的冲动。有网友评论,“购置税终于要减征了,去提辆车!”也有网友评论,“减免购置税,我马上去买车。”
燃油车是减征购置税对象?
对于“阶段性减征部分乘用车购置税600亿元”,汽车行业兴奋之余,更在意的是这一政策何时落地?适用的范围和对象又有哪些?
对此,不同人有着不同的猜测和建议。如果将“阶段性减征部分乘用车购置税600亿元”逐字拆分来看,“阶段性”说明这项政策是有时效的;“部分”乘用车,说明会对车辆进行区分,比如有可能是此前享受过减免政策的小排量车型,还有可能是其他类型的燃油车。
按照业界目前的普遍猜测,本次购置税减征政策有两种实施可能:第一种是针对燃油车减征购置税,因为现阶段新能源车依旧享受免征购置税政策;第二种可能是自2023年起继续免征新能源购置税。
图片来源:摄图网-500565124从当前新能源汽车市场的火爆程度来看,实施第一种的可能性似乎更大。乘联会数据显示,今年前4个月,国内传统燃油车累计销量为492万辆,同比下滑18%;反观新能源汽车市场,累计销量135.2万辆,同比增长128.4%。
另外,从“阶段性减征部分乘用车购置税600亿元”政策发布后的反应来看,大家更倾向于对燃油车减征购置税。有网友评论:“减免购置税对于油车很立竿见影的,几乎所有的车都可以提升一个配置甚至吸引车主越级消费了”“燃油车都可以免购置税,我立马去提一部回来。”
平安证券研报认为,此次“阶段性减征部分乘用车购置税600亿元”政策更可能投放至燃油车市场。2021年我国燃油乘用车(含传统混动车)约1800万辆,为当期新能源车规模的五倍多。从对经济的整体影响程度看,无疑该政策对燃油车规模影响更大。
相比之下,新能源车发展节奏之快、渗透率之高已超规划。目前新能源车已进入市场驱动为主的阶段,且仍享受购置税免征、购车补贴、号牌等政策红利,另外新能源车企多有大量未交付订单在手,再新增政策补贴,边际拉动作用有限。
购置税率有望降至8%甚至以下
尽管关于上述政策的实施细则还未公布,但光是“高达600亿元的购置税减征”这几个字本身,足以让整个汽车圈儿“嗨翻”。
600亿元是什么概念?相当于2021年我国车辆购置税的17%。一辆10万元售价的燃油车购置税为8850元,若全部免征,600亿可惠及678万辆燃油乘用车,约为2021年度燃油车规模的38%;若实施购置税减半政策,则单车减税4425元,可惠及1356万辆燃油乘用车,约为2021年燃油车规模的75%。
招银国际研究部白毅阳认为,去年乘用车购置税征收约3900亿元,扣除商用车相关部分,此次600亿元减免,税率应该是降至8%甚至以下,大概率将超出市场预期。
图片来源:摄图网-500262365此前,汽车产业也曾陷入短暂低迷,而最为有效的救市政策向来都是减免购置税。2009年,我国就曾实施“购置税减免+汽车下乡+以旧换新”等多项政策组合,由于当时汽车行业基数低,多项优惠组合刺激力度大,2009年汽车销量增幅接近46%。
2015年,针对汽车行业销量连续下滑的态势,财政部等多部门联合发布通知,自2015年10月1日起至2016年12月31日止,对购置1.6升及以下排量乘用车按5%的税率征收车辆购置税,实行购置税减半政策。数据显示,2016年我国汽车销量增幅近14%。
而今,随着乘用车购置税减免政策再次出台,将要买车的消费者,将节省不少购车费用,而国内汽车行业也有望被同步提振。全国乘用车市场信息联席会秘书长崔东树在接受《每日经济新闻》记者采访时表示:“阶段性减征部分乘用车购置税600亿元,这一政策将剧烈拉动汽车消费。”
提振汽车消费需要“组合拳”
政策频频出手背后,是当前国内车市低迷的现状。
中汽协数据显示,4月,我国汽车产销量分别完成120.5万辆和118.1万辆,同比分别下降46.1%和47.6%,环比分别下降46.2%和47.1%,为近十年以来同期月度新低。细分到各个主机厂,除了部分新能源品牌以外,同比销量腰斩的车企比比皆是。
在这样的背景下,激发首购、增购、换购的需求,减征购置税政策或许只是其中之一。
根据崔东树归纳的汽车消费刺激建议,主要措施包括:1、购置税减免;2、购车抵个税;3、以旧换新;4、发消费券;5、牌照放宽;6、汽车下乡;7、新能源车补贴延续;8、二手车商品属性;9、汽车金融等政策建议。
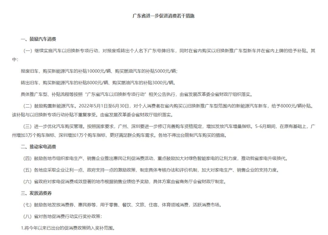
在这些建议中,除减征购置税之外,各地近期发布的刺激汽车消费政策中也有所提及。比如,广东省人民政府发布的《关于印发广东省进一步促进消费若干措施的通知》中提出,对以旧换新给予补贴,补贴金额在3000元~10000元/车;增加汽车增量指标。5~6月在原有基础上,广州增加3万个购车指标、深圳增加1万个购车指标。
图片来源:广东省人民政府办公厅官网记者注意到,牌照放宽成为人们呼声相对较高的一个政策。以限牌城市上海为例,普通燃油车指标采用拍卖的方式,目前每月参与投标的申请在18万左右,中标率仅在6%左右。平安证券研报认为,一线城市居民收入水平高,消费潜力大,增加一线城市的购车指标有望释放积压的汽车市场消费需求。若北京增加新能源汽车购车指标,比亚迪、北汽、特斯拉等新能源车企或将率先受益。上海若增加燃油车购车指标,主流合资车企上汽大众、上汽通用,豪华品牌奔驰、宝马以及上汽自主品牌等有望率先受益。
崔东树表示,我国汽车行业要努力推动车市复苏,实现“需求拉动先行、供需双侧发力”,尽快扭转下滑态势,为稳住经济大盘提供有力支撑。
记者|段思瑶


