编者按为治理“套路贷”以及由此衍生的暴力催债等社会乱象,刑法修正案(十一)增设了催收非法债务罪。目前,关于本罪的司法适用尤其是与相关犯罪的竞合关系,在理论上和实务中仍存在较大争议。本期“观点·案例”聚焦地方检察院办理的一起催收非法债务典型案件,邀请办案检察官与法学专家针对该案的争议焦点,就本罪的立法目的、定罪原理与司法适用进行探讨,敬请关注。
【基本案情】
2020年5月10日零时许,顾某纠集程某、郦某等人,至某小区内,向王某索要赌债未果,程某等3人遂共同殴打王某,致其头、面、眼、颈等部位多处受伤,经鉴定构成轻微伤。在此期间,顾某仅在旁观看,没有其他行为。
2020年7月30日,程某被以寻衅滋事罪判处拘役五个月。2020年8月6日,郦某被以寻衅滋事罪判处有期徒刑。2021年2月,公安机关将顾某抓获,后移送检察机关审查起诉。检察机关认为,顾某伙同他人使用暴力方法催收非法债务,情节严重,构成催收非法债务罪,遂于2021年4月提起公诉。起诉前,顾某向被害人赔偿经济损失并取得谅解。最终,法院以催收非法债务罪判处被告人顾某有期徒刑六个月,并处罚金人民币3000元。
【争议焦点】
根据2021年3月1日实施的刑法修正案(十一)所增加的刑法第293条之一规定,使用暴力方法催收高利放贷等产生的非法债务,情节严重的,构成催收非法债务罪。本案行为发生在刑法修正案(十一)实施前,诉讼过程跨越刑法修正案(十一)实施前、实施后。同案犯中,有的在刑法修正案(十一)实施前被判寻衅滋事罪,有的在刑法修正案(十一)实施前被以寻衅滋事罪立案侦查、批准逮捕,在刑法修正案(十一)实施后,被以催收非法债务罪提起公诉和判决。在本案处理过程中,对以下问题存在不同认识:
1.“赌债”是否属于催收非法债务罪中的“非法债务”?
第一种意见认为,本罪中的非法债务,除了常见的高利放贷,也包括赌债、嫖资以及基于毒品交易等违法犯罪活动产生的债务,该罪要件中的“等”应作“等外”理解。
第二种意见认为,本罪中的非法债务限于“高利放贷等产生的非法债务”,为控制入罪范围,对此处的“等”应作“等内”理解,“赌债”不属于本罪中的非法债务。
2.使用暴力方法催收非法债务的“情节严重”如何认定?
第一种意见认为,构成催收非法债务罪,应当达到“情节严重”程度。在当前法律对此尚无明确规定的情况下,对“情节严重”应当与寻衅滋事罪中随意殴打他人的“情节恶劣”予以同等把握。
第二种意见认为,虽然“情节严重”可以参照寻衅滋事罪随意殴打他人的“情节恶劣”来把握,但不能直接套用,而应当在适当降低标准后参酌适用。
3.催收非法债务罪与其他犯罪竞合如何认定?
第一种意见认为,构成催收非法债务罪并不同时排除原有相关罪名对该行为的评价,具体论处时,应当根据犯罪竞合理论处理。
第二种意见认为,增设催收非法债务罪的目的,就是对原来达不到寻衅滋事罪入罪标准,且社会危害性达到需要刑法处罚程度的行为,以本罪论处,因此,构成本罪的,原则上就不应当再同时成立寻衅滋事罪。
暴力催收赌债属于催收非法债务
顾文

司法实践中,赌债是否属于非法债务、“情节严重”的标准如何把握、催收行为和其他犯罪竞合后如何认定,对此,目前尚未出台相关司法解释。就本案而言,我们认为除高利放贷外,赌债、嫖资以及基于毒品交易等违法犯罪活动产生的债务,也属于催收非法债务罪中的“非法债务”;行为同时符合催收非法债务罪与寻衅滋事罪构成要件的,应根据“特别法优于一般法”的原则,以催收非法债务罪论处。具体理由如下:
关于催收非法债务罪中“非法债务”的范围。我们认为,本案所涉“赌债”属于催收非法债务罪中的“非法债务”。本罪中的“非法债务”应当不限于高利放贷产生的债务,还包括其他法律不予保护的债务。理由如下:
一是从刑法修正案(十一)规定的本意看。刑法修正案(十一)草案审议稿对催收非法债务罪进行了三次修改,前两次均规定非法债务的范围是“高利放贷等产生的债务或者其他法律不予保护的债务”,第三次修改为“高利放贷等产生的非法债务”。由此可见,修改的目的,不是为了将“其他法律不予保护的债务”排除于本罪名的规制,而是通过将“高利放贷等产生的债务”与“其他法律不予保护的债务”统一于“非法债务”之下,这样既强调“高利放贷等产生的债务”的非法性,又在文字上实现精简。因此,对此处的“等”应当作“等外”理解,即根据实践中的情况,包括赌债、毒债等违法犯罪行为产生的债务及其他违法犯罪行为产生的债务。
二是从司法解释的逻辑体系看。2000年最高法《关于对为索取法律不予保护的债务非法拘禁他人行为如何定罪问题的解释》中规定:“行为人为索取高利放贷、赌债等法律不予保护的债务,非法扣押、拘禁他人的,依照刑法第二百三十八条的规定定罪处罚。”因此,司法解释一直将“高利放贷”产生的债务与赌债等违法犯罪活动产生的法律不予保护的债务,作同等对待,故在理解催收非法债务罪中“非法债务”范围时,也应遵循相同的解释逻辑。
关于使用暴力方法催收非法债务“情节严重”的认定标准。我们认为,对使用暴力方法催收非法债务的,认定其“情节严重”时,可以参照适用寻衅滋事罪中随意殴打他人“情节恶劣”的标准。主要考虑以下因素:
其一,参照适用符合法条逻辑。刑法修正案(十一)将催收非法债务罪作为刑法第293条之一,置于第293条寻衅滋事罪之后,说明两者在规制对象上具有相当的契合性,均扰乱了社会公共秩序。因此,对催收非法债务罪参照适用寻衅滋事罪的相应入罪情形,符合立法逻辑。
其二,参照适用符合立法原意。从行为性质看,与寻衅滋事罪的“无事生非”不同,催收非法债务行为背后,客观存在着债务关系,所以可以理解为,刑法在寻衅滋事罪之外单独设置催收非法债务罪,是为了避免以寻衅滋事罪这一重罪论处催收非法债务行为。因此,催收非法债务罪的刑罚配置明显轻于寻衅滋事罪。基于此,我们认为,在参照寻衅滋事罪中随意殴打他人“情节恶劣”的标准,认定使用暴力方法催收非法债务罪“情节严重”时,不宜再对相关标准作进一步的降低处理。具体到本案,在犯罪预备阶段,顾某实施了纠集行为,在犯罪实行阶段,顾某虽然没有动手,但其对同伙伤害行为应具有概括的认识,主观上对犯罪结果具有放任的态度,且具有阻止义务,却未对同伙殴打行为予以阻拦。因此,根据上述规定,本案中顾某为索取赌债殴打被害人致其轻微伤属于“情节严重”。
关于催收非法债务罪与寻衅滋事罪的竞合问题。我们认为,刑法增设催收非法债务罪,系将其从寻衅滋事罪中独立出来,实现对此类行为的精准惩治。因此,两者之间是包容的法条竞合关系,催收非法债务罪包容于寻衅滋事罪,应该优先适用。本案中,被告人顾某的行为发生在刑法修正案(十一)实施前,司法处理在刑法修正案(十一)实施后。因此,在行为实施时,构成寻衅滋事罪;在司法处理时,同时符合寻衅滋事罪和催收非法债务罪的构成要件,根据特别法优于一般法的原则,应当以催收非法债务罪论处。这样处理,也符合“从旧兼从轻”的刑法溯及力原则。
(作者单位:上海市静安区人民检察院)
催收非法债务罪是刑法修正案(十一)增设的轻罪之一,是刑法介入社会治理的代表性罪名——
遵循立法目的准确界定催收非法债务犯罪
刘艳红


催收非法债务罪是刑法修正案(十一)增设的最高刑为三年以下有期徒刑的轻罪之一,在2020年6月第一次公开征求意见时,本罪即已被列入“草案”。无论是否将之归功于积极主义刑法观,催收非法债务罪无疑是刑法介入社会治理的代表性罪名。
催收非法债务罪立法目的
关于本罪的立法目的,在《关于〈中华人民共和国刑法修正案(十一)(草案)〉的说明》(下称“草案说明”)中曾指出:“为进一步防范化解金融风险,保障金融改革,维护金融秩序,保护人民群众利益,拟进一步完善刑法有关规定:……三是,严厉惩处非法讨债行为。总结‘扫黑除恶’专项斗争实践经验,将采取暴力、‘软暴力’等手段催收高利放贷产生的债务以及其他法律不予保护的债务,并以此为业的行为规定为犯罪。”可见,本罪是高利贷等相关金融犯罪的衍生犯罪,立法动因是总结2018年1月中共中央、国务院发出《关于开展扫黑除恶专项斗争的通知》以来打击治理涉黑涉恶违法犯罪的刑事司法经验。例如,最高法、最高检、公安部、司法部(下称“两高两部”)《关于办理黑恶势力犯罪案件若干问题的指导意见》第17条规定“为强索不受法律保护的债务或者因其他非法目的”,雇佣、指使他人有组织地采用滋扰、纠缠等手段寻衅滋事的,构成寻衅滋事罪;同时在“依法打击非法放贷讨债的犯罪活动”一节规定“采用讨债公司”“地下执法队”等方式讨债的,还可构成黑社会性质犯罪。
上述指导意见基本确立了“扫黑除恶”行动中催收非法债务行为的司法应对方向,在此后“两高两部”《关于办理实施“软暴力”的刑事案件若干问题的意见》《关于办理非法放贷刑事案件若干问题的意见》《关于办理“套路贷”刑事案件若干问题的意见》均对强索“非法放贷产生的债务”“不受法律保护的债务”以及“套路贷”中的“软硬兼施索债”等行为认定为寻衅滋事罪、非法拘禁罪、非法侵入住宅罪、敲诈勒索罪等。换言之,催收非法债务的行为方式不同,侵害法益内容不同,则适用的罪名也有所区别,其侵害法益具体包括社会管理秩序、人身自由、住宅安宁、财产权利等。在对催收非法债务行为进行三年的应急司法之后,刑法修正案(十一)增设了独立的催收非法债务罪,从立法上为实现常态化司法提供了法律依据。催收非法债务罪要求“使用暴力、胁迫方法”“限制他人人身自由或者侵入他人住宅”“恐吓、跟踪、骚扰他人”等三类催收非法债务的行为,从行为构成要件上可以看出,本罪侵害的仍是人身自由、住宅安宁、社会公共秩序等法益;就作为催收的第一对象即“高利放贷产生的债务”来说,本罪当然还间接涉及“草案说明”中的金融秩序法益,本罪也是金融犯罪的次生危害犯罪,设立本罪符合“综合治理”“齐抓共管”的政策精神。所以,根据立法原意以及沿革解释、目的解释的方法,在教义学上可将催收非法债务罪的保护法益概括为公民个人生活安宁和社会公共秩序。本罪的立法目的是用专门罪名承接涉及寻衅滋事、非法拘禁、非法侵入住宅的催收非法债务行为,旨在罪刑规范严密化,以消除适用寻衅滋事罪等罪名而导致的量刑过重问题以及尚不构成其他罪名而导致的刑法漏洞问题。
催收非法债务罪定罪原理
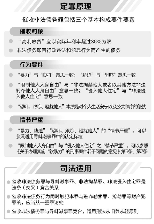
新增犯罪的解释适用除了考察立法目的之外,必须遵守刑法文义,囿于立法技术,刑法条文可能有助于实现该目的,也可能与该目的存在偏差,因而罪刑法定原则便成为定罪的第一原理,刑法修正案(十一)增设的诸如催收非法债务罪、高空抛物罪、妨害安全驾驶罪等均旨在从“刑法的明文规定”层面进一步实现罪刑法定。根据刑法第293条之一,催收非法债务罪包括三个基本构成要件要素:一类催收对象、三类催收行为以及一个罪量要素。
第一,关于本罪催收对象的解释。罪名中的“非法债务”是“高利放贷等产生的非法债务”,关于本要素的解释包括两个问题。一是,何谓“高利放贷”?“高利放贷”在刑法和民法上存在不同的认定标准,如,“两高两部”《关于办理非法放贷刑事案件若干问题的意见》对非法放贷的界定是实际年利率超过36%,最高法《关于审理民间借贷案件适用法律若干问题的规定》对民间借贷的法律保护利率为4倍贷款市场报价利率。鉴于上述刑民司法文件的规制范围各不相同,因而刑法上的“高利放贷”宜以实际年利率超过36%为限。这既尊重了民间借贷法律保护利率的前置化,不违背民刑法秩序统一,也避免了刑法打击范围的扩大化,且兼顾了刑法内在体系的一致性。何况,刑法修正案(十一)舍弃了“草案”一审稿、二审稿确定的“法律不予保护的债务”之表述,“高利放贷”的刑法标准高于民事司法解释关于民法不予保护的民间借贷利率标准,也符合刑法之文义。二是,何谓“等产生的非法债务”?由于本罪中的“等”字之前仅有“高利放贷”,因而这里“等”的范围只能是“等外”而不可能是“等内”,否则“等”字就是多余。但是,它并非是一切“法律不予保护的债务”,而应理解为“债务”产生的原因非法,即因行政违法或犯罪行为而产生的“债务”,不是单纯“民法不予保护”的债务。催收非法债务罪是在“扫黑除恶”专项行动中产生的罪名,极易滋生黑恶势力的涉赌、涉毒等违法犯罪行为产生的债务,可以被认定为“非法债务”。
第二,关于本罪行为要件的解释。催收非法债务罪侵犯的法益是公民个人生活安宁和社会公共秩序,本罪增设之后,使用上述三类方法催收非法债务的行为,不再认定为寻衅滋事罪、非法拘禁罪、非法侵入住宅罪,否则本罪毫无增设之必要。换言之,本罪是上述三罪在催收非法债务方面的特别化。首先,第一项中的“暴力”是针对人身的伤害,与刑法第293条中“殴打”意思一致;“胁迫”是旨在造成被害人恐慌的威胁方法,与第三项中“恐吓”意思一致,即“胁迫”包含于“恐吓”。其次,“限制他人人身自由”与刑法第238条中的“非法拘禁他人或者以其他方法非法剥夺他人人身自由”意思完全相同,“限制”与“剥夺”在侵害人身自由法益的质量上并无多大差异;而“侵入他人住宅”与刑法第245条中“非法侵入他人住宅”也应作同一理解。最后,“恐吓、跟踪、骚扰他人”中“恐吓”即寻衅滋事罪之“恐吓”;而“跟踪、骚扰”既包括寻衅滋事罪之“追逐、拦截、辱骂”,也包括刑法从未纳入规制范围的其他跟踪、骚扰行为,其本质是对个人生活安宁以及公共秩序的侵扰。
第三,关于本罪“情节严重”的解释。“情节”要素在“一审稿”中曾分别被置于具体行为中:原第二项“限制他人人身自由或者侵入他人住宅,情节较轻”和原第三项“恐吓、跟踪、骚扰他人,情节严重”。“二审稿”和“最终稿”将之提到三项行为之前,将“情节严重”作为本罪的整体评价要素。之所以这样,是因为各项行为尚未达到刑法所要求的“严重社会危害性”,需要附加额外的评价门槛。因此,“情节严重”本质上是提升客观不法性的要素,应避免将“受过刑事处罚或行政处罚”等类似标识人身危险性、预防必要性的主观因素纳入“情节严重”的范围。由于催收非法债务罪的法益与寻衅滋事罪具有一致性,且三类催收行为与寻衅滋事罪具有交叉性,本罪是从寻衅滋事罪中脱离出来的新罪,针对“暴力、胁迫”“恐吓、跟踪、骚扰他人”的“情节严重”,可以参照适用寻衅滋事罪“随意殴打他人,情节恶劣”“追逐、拦截、辱骂、恐吓他人,情节恶劣”的认定标准。对于“限制他人人身自由”与“侵入他人住宅”之“情节严重”的认定,可以参照《关于办理实施“软暴力”的刑事案件若干问题的意见》第6条、第7条规定,且本罪的主刑最高刑与非法拘禁罪的基本犯以及非法侵入住宅罪也完全相同,因此,参照适用后二者的立案追诉标准也符合罪刑均衡原则。
催收非法债务罪司法适用
催收非法债务罪属于新罪轻罪,司法适用上还应注意罪数关系以及刑法溯及力问题。具体而言:
首先,本罪是“催收非法债务罪”而不是“非法催收债务罪”,因而使用第293条之一规定的相同行为催收“合法债务”的,不认定为本罪,更不能“拔高”认定为寻衅滋事罪。
其次,本罪是以寻衅滋事、非法拘禁、非法侵入住宅的方式催收非法债务的犯罪。结合本罪的上述行为要件、人身与公共秩序复合法益以及最高法定刑的设置,催收非法债务罪与寻衅滋事罪、非法拘禁罪(基本犯)、非法侵入住宅罪是法条(交叉)竞合关系,以刑法第293条之一规定的三类行为催收高利放贷等产生的非法债务,情节严重的,直接以本罪论处,而不再认定为上述三罪。否则,将违背立法目的,导致定罪上的混乱。本罪是“扫黑除恶”专项斗争实践经验的产物,是对多个刑事司法文件的法律适用意见之整合,即一个催收的行为原本可能触犯寻衅滋事罪、非法拘禁罪、非法侵入住宅罪数罪,但本罪增设后,上述三罪对应的行为转入催收非法债务罪一罪。
再次,实施催收非法债务行为同时触犯本罪与敲诈勒索罪、抢劫罪等财产犯罪的,应当从一重罪论处,不能因“事出有因”而排除财产犯罪的重罪适用。催收非法债务罪侵害的法益是个人生活安宁和公共秩序,不包括财产法益,这决定了本罪的既遂标准只能是上述人身法益和社会秩序法益的危害程度。刑法修正案(十一)删除“有前款行为,同时构成其他犯罪的,依照处罚较重的规定定罪处罚”,是为了调节本罪与寻衅滋事罪、非法拘禁罪、非法侵入住宅罪的关系,而非本罪与其他所有犯罪的关系。就如同催收非法债务而故意伤害致人重伤、故意杀人的,已超越了本罪的构成要件和法益侵害,当然须适用更重的故意伤害罪、故意杀人罪。催收非法债务与“非法占有目的”不是互斥关系,“暴力”“胁迫”“恐吓”若达到敲诈勒索罪、抢劫罪的法益侵害程度而非法占有他人财物的,构成敲诈勒索罪、抢劫罪,可以依照处罚较重的规定定罪处罚。
最后,催收非法债务罪与寻衅滋事罪存在明显的刑罚轻重关系,适用刑法第12条规定的从旧兼从轻原则。本罪是在催收非法债务的领域承接替代寻衅滋事罪的特别罪名,在刑法修正案(十一)生效之前的催收非法债务行为构成寻衅滋事罪的,在《刑法修正案(十一)生效后审理的,应选择适用轻罪即催收非法债务罪。也正是基于这种关系,相同催收行为若不构成本罪的,在刑法修正案(十一)生效后也不能再“退回”“拔高”认定为寻衅滋事罪。
(作者为中国政法大学刑事司法学院院长、教授)


