4月15日,延吉市新型冠状病毒肺炎疫情防控工作领导小组办公通告:为全面做好延吉市常态化新冠肺炎疫情防控工作,落实“外防输入、内防反弹”的总体防控策略,坚持及时发现、快速处置、精准管控,有力保障人民群众生命安全和身体健康,每户居民每星期至少有1人必须完成核酸检测,市民可根据需求就近选择采样点进行核酸检测。
一、采样点位置及时间
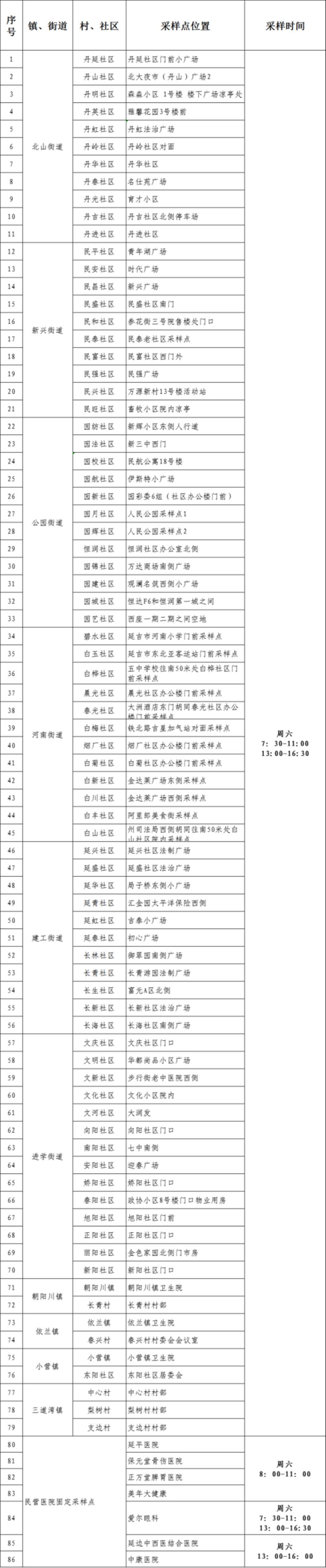
延吉市共设置核酸检测采样点星期六86个、星期日17个。
二、注意事项
请按照公告内时间,到指定地点进行核酸检测采样,采样时需全程佩戴口罩、保持一米间距,并及时出示吉祥码,采样结束后迅速离场,避免人员聚集。
请广大市民朋友不要放松警惕,积极参与核酸检测,共同维护延吉市来之不易的疫情防控成果。
星期六采样点位置及时间

星期日采样点位置及时间

(总台记者 孙建德 王梓 裴洋)


